服务通知

私募基金高级管理人员基金从业资格认定公示(十六)
日期:2019-07-22

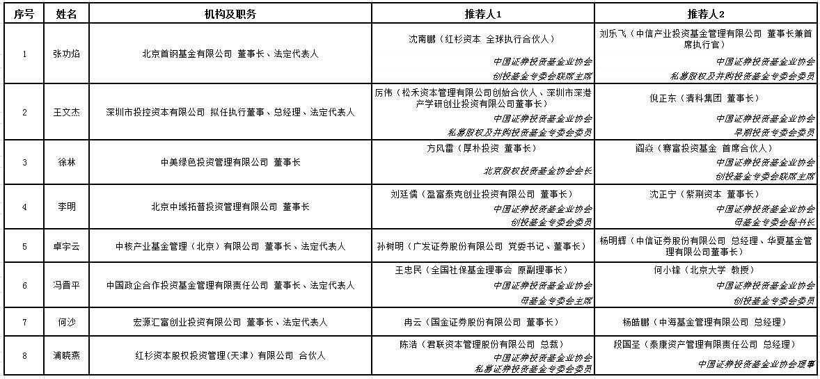
经表决,现将私募基金管理人高级管理人员基金从业资格认定结果通过协会网站公示如下:

 

  

(详见附件) 

 

 

  参与资格认定委员名单(按姓氏排序):

  靳海涛、李华轮、李一梅、林向红、刘建平、刘晓艳、王德晓、王立新、王亚伟、吴尚志、肖风、杨小松、张志洲、朱学华。

 

 

 

                                                                                                                                      

二〇一九年七月十九日