【编者按】疫情蔓延,中国经济虽然短期内或承压,但长期基本面向好。投资最终反映的是经济基本面,私募基金作为“智慧的资本”、“耐心的资本”,在当前形势下更应践行长期投资、价值投资,布局未来。与此同时,近年来市场对于私募基金在服务实体经济、支持中小微创新企业发展等方面所发挥的作用已形成共识,私募基金在当前环境下更应发挥投资与赋能功能,形成长期创新资本,帮助中小企业渡过难关,推动实体经济高质量发展。
2月10日开始,《中国基金报》将每周刊发专版,从不同角度剖析私募基金如何支持创新,为实体经济服务。私募基金将社会财富聚集转换为生产资本,推动创新资本形成,必须赢得投资者的信任。第一版就此刊发专题文章《信任是私募基金的立足之本》。
信任是私募基金的立足之本
诺贝尔经济学奖获得者罗伯特·莫顿(Robert Merton)曾经指出,资产管理业务非常复杂,基金公司无法让投资者彻底明白基金这些投资工具是怎么生产出来的,投资运作到底是一个怎样的过程。这如同医生面对一个需要进行膝盖手术的病人,无论医生如何解释膝盖手术医学方面的研究进展、学科背景、手术过程以及可能出现的状况,患者依然很难理解。无论是医疗服务,还是资产管理服务,核心都是建立与消费者的信任。私募基金管理人必须建立能够让投资者查看的信用记录档案。
2018年,中国证券投资基金业协会正式推出私募基金管理人会员的信用信息报告。这个报告对于投资者选择私募基金管理人和私募基金产品有很大的使用和借鉴价值。
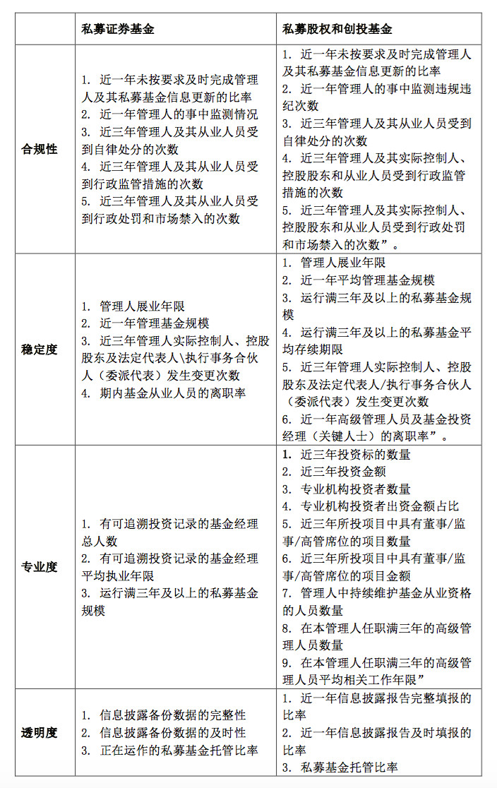
一个值得信赖的私募基金机构做到合规经营、稳定存续、专业运作、信息披露是底线。
这是一份定期报告,不仅显示私募基金管理人当下的静态状况,还可以通过过往报告展现公司的发展和变化。
这是一份“你要我就必须给”的报告,是否如实向自己的合格投资者提供本身就是判定一家私募基金管理机构是否值得信赖的重要依据。
金融是个非常垂直专业的领域,投资一级市场的私募股权和创投基金与投资二级市场的私募证券基金不能用同样的指标评价。
私募基金管理人会员信用信息报告一性三度指标

当前位置: